ORGANIGRAMA ASOCIATIVO

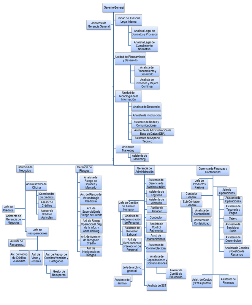
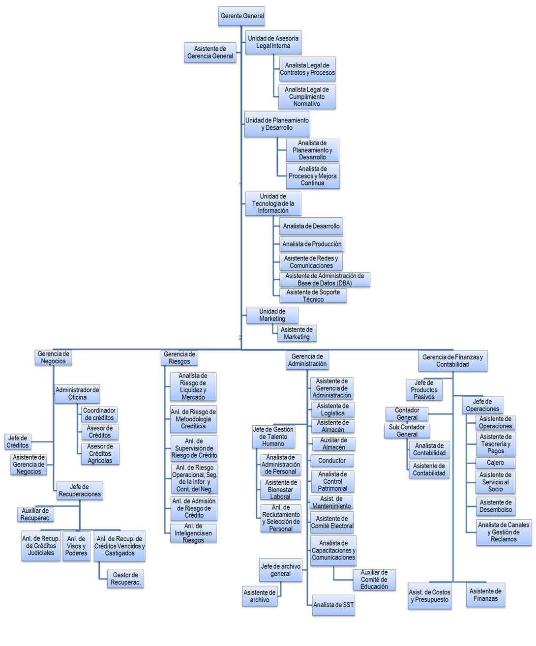
ORGANIGRAMA ADMINISTRATIVO

Los depósitos se encuentran cubiertos por el Fondo de Seguro de Depósito Cooperativo (FSDC). Para más información del FSDC sobre las condiciones, exclusiones y monto máximo de cobertura puede ingresar a https://www.fsdcoop.org.pe
No estamos autorizados a captar recursos del público, solo realizamos operaciones con nuestros socios. Según Resolución SBS 480-2019. Estamos regulados y supervisados por la Superintendencia de Banca, Seguros y AFP (SBS).
Inscritos en el Registro Nacional de COOPAC, bajo el Registro Nº 0033-2019-REG.COOPAC-SBS.